各部门:
根据《关于举办开云官方版网站登录入口第一届英语知识竞赛决赛的通知》要求,经各专业班级组织初赛推荐、学院复赛,共10名选手进入决赛环节。现将决赛安排通知如下:
一、决赛时间
12月19日19:00-21:00。
二、决赛地点
图书馆报告厅
三、出席人员
教务处、学生处、督察室、党政办及融媒体相关人员;决赛选手、参加决赛的各班级辅导员老师和学生亲友团、计算机教研室、大学英语教研室、决赛选手指导老师;节目演出人员和活动嘉宾。
四、竞赛准备
1.参赛队伍组建
通过初赛筛选:每个专业2人,五个专业共10人
2.评委和监督员
英语教研室负责评审,督察室及党政办全程监督
3.选手培养
(1)各参赛队的指导老师、组员仔细阅读本次比赛方案,熟悉有关赛程安排。
(2)每场比赛之前做好准备工作,以利于选手在比赛中发挥出自己的最高水平。
(3)要求选手遵守比赛纪律及比赛规则,服从大会工作人员安排,尊重评委和主持人,如有不同意见,请赛后与组委会联系。
五、竞赛流程
(一)出场
参赛团队风采展示:各队逐一出场,并进行团体展示(团队名称,成员介绍,团队口号,团队pose等)。
(二)竞赛环节
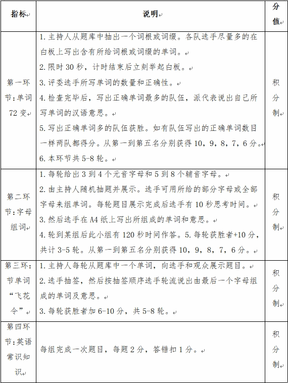
第一环节:单词72变
1.主持人从题库中抽出一个词根或词缀。各队选手尽量多的在白板上写出含有所给词根或词缀的单词。
2.限时30秒,计时结束后立刻举起白板。
3.评委选手所写单词的数量和正确性。
4.检查完毕后,写出正确单词最多的队伍,派代表说出自己所写单词的汉语意思。
5.写出正确单词多的队伍获胜。如有队伍写出的正确单词数目一样两队都得分。从第一到第五名分别获得10,9,8,7,6分。
6.本环节共5-8轮。
第二环节:字母组词
1.每轮给出3到4个元音字母和5到8个辅音字母。
2.由主持人随机抽题并展示。选手可用所给的部分字母或全部字母来组单词。每轮题目展示完成后选手有10秒思考时间。
3.然后选手在A4纸上写出所组成的单词和意思。
4.轮到某组后此小组有120秒时间作答。
5.每轮获胜者+10分,共计3-5轮。从第一到第五名分别获得10,9,8,7,6分。
第三环:节单词“飞花令”
1.主持人每轮从题库中一个单词,向选手和观众展示题目。
2.选手抽签,然后按抽签顺序选手轮流说出由最后一个字母组成的单词及意思。
3.每轮获胜者加6-10分,共5-8轮。
第四环节:英语常识知识
每组完成一次题目,每题2分,答错扣1分。
(三)奖项设置及颁奖
大赛决赛设置一等奖2人、二等奖4人、三等奖4人,当场公布,由嘉宾颁奖;并设置优秀指导老师和优秀组织奖(赛后公布)。
六、评审标准

七、其他须知
1.各专业指导老师前期已协助参赛选手了解竞赛规则和流程,参赛选手可再次熟悉流程和复习大学英语知识内容。各专业参赛率(需参加初赛和决赛)将纳入作为评定大赛优秀组织奖和年度工作考核相关模块的重要依据。
2.各专业要以此为契机进一步加强大学生英语知识技能,组织本专业前期报名学生、专业班级学生参加大赛决赛现场观摩。
3.各参会及观摩人员请于12月19日18:40前进场完毕。
4.决赛入围名单(附件1)。
附件:1.各专业晋级决赛选手名单
开云官方版网站登录入口
2023年12月13日