各部门:
根据《关于举办“讯飞杯”开云官方版网站登录入口首届大学生职业规划大赛的通知》要求,经各专业组织初赛推荐、学校复赛,共10名选手进入决赛环节。现将决赛安排通知如下:
一、决赛时间
成长赛道:12月19日 下午14:30-16:30
二、决赛地点
图书馆报告厅
三、出席人员
教务处、学生处、招就处相关人员;各专业辅导员老师、计算机教研室、职业规划和就业指导教研室、大学生心理健康教研室教师、决赛选手指导老师、学生代表。
四、决赛环节
(一)成长赛道
成长赛道设主题陈述、评委提问、天降实习offer环节。
1.主题陈述(8分钟):选手结合生涯发展报告进行陈述和展示。
2.评委提问(5分钟):评委结合选手陈述和现场表现进行提问。
3.天降实习offer(3分钟):用人单位根据选手表现,决定是否给出实习意向,并对选手作点评。
(二)奖项设置
大赛决赛设置一等奖1人、二等奖2人、三等奖3人和优秀奖4人,并设置优秀指导老师和优秀组织奖(赛后公布)。
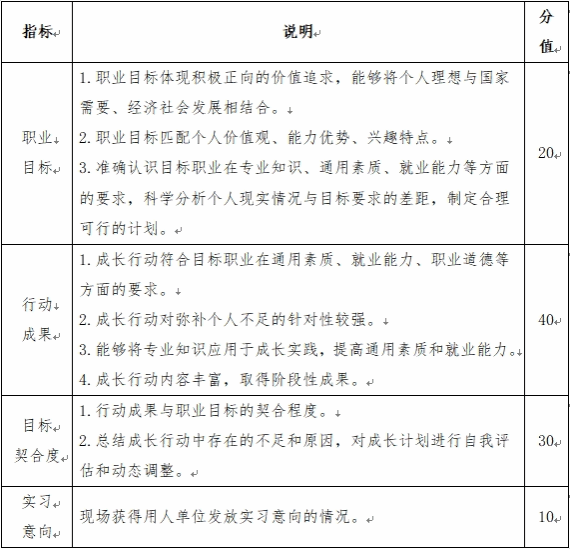
五、评审标准

六、其他须知
1.各专业指导全体前期已报名在校生于12月15日前登录全国大学生职业规划大赛平台进行报名并提交参赛作品,全国大赛平台成长赛道设生涯闯关功能,参赛选手可根据需要选择参与。各学院平台参赛率(需提交参赛作品)将纳入作为评定大赛优秀组织奖和年度工作考核相关模块的重要依据。
2.各专业要以此为契机进一步加强大学生生涯规划和就业指导教育,组织本专业前期报名学生、专业班级主要学生干部参加大赛决赛现场观摩。
3.各参会及观摩人员请于12月19日下午14:00前进场完毕,按指定位置就坐。
4.决赛入围名单(附件1)。
附件:1.各专业晋级决赛选手名单
开云官方版网站登录入口
2023年12月12日