各部门:
开云官方版网站登录入口第一届“讯飞杯”大学生专业技能挑战赛——PPT技能挑战赛道,初赛共有142人报名,提交有效作品112个,竞赛组委会本着公正、公平、公开的原则,根据参赛学生的提交的作品和视频,评选出40个优秀作品,进入校内总决赛。现将决赛安排通知如下:
一、决赛时间
2023年12月21日19:00-21:00
二、决赛地点
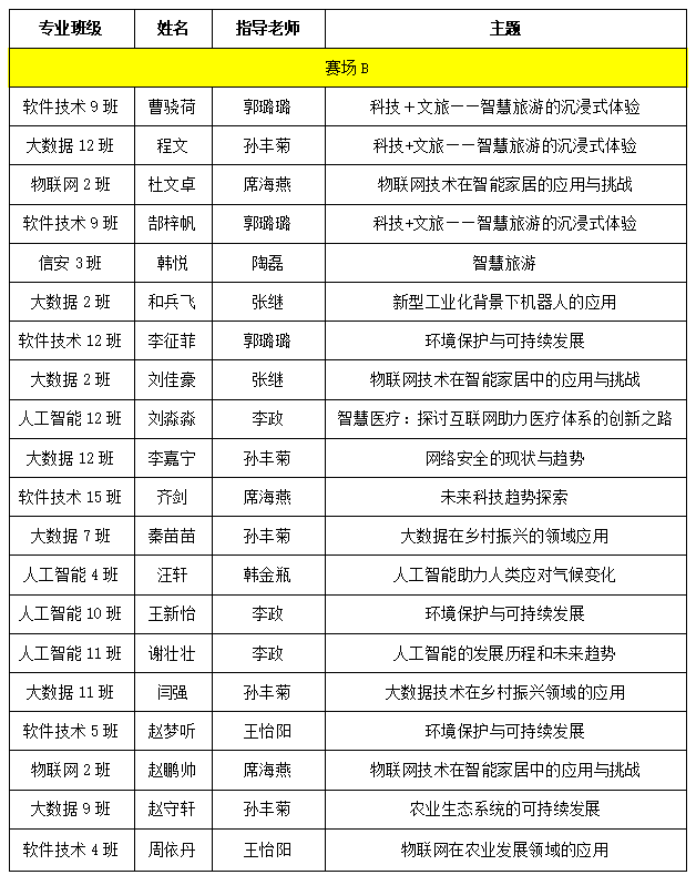
赛场A:1号楼308
赛场B:1号楼312
三、竞赛流程
决赛共分为三个环节:PPT演讲、评委提问、评委打分。
(一)PPT演讲(5-10分钟):选手进行PPT展示和内容讲解。
(二)评委提问(3-5分钟):评委根据选手讲解、PPT内容进行提问。
(三)评委打分(2分钟):评委根据选手现场的综合表现进行打分。
四、评分标准

五、奖项设置
本次PPT技能挑战赛决赛将设置奖项如下:
卓越奖1名、一等奖5名、二等奖8名、三等奖12名。
其他事项:
(一)比赛最终成绩,将于12月底公示;
(二)颁奖典礼定于2024年1月初举行;
(三)参赛须知:
1.演讲顺序:各选手需于2023年12月21日18:30准时入场,拷贝所需的PPT。为确保比赛的公平性,使用随机程序自动生成演讲顺序。请各位选手在指定区域等待抽签,并遵守工作人员的安排。
2.原创要求:参赛者提交的参赛作品均须未被商用或授权他人使用,必须为参赛者原创,不得抄袭、盗用他人作品,且版权未移交他人。若在比赛或商业应用过程中发生版权纠纷,其法律责任由参赛者本人承担。
3.解释权:本次竞赛的最终解释权归竞赛组委会所有。如有任何疑问或需要解释,请联系组委会工作人员。
六、决赛入围名单
排名不分先后


开云官方版网站登录入口
2023年12月15日